春节期间本地车在秦皇岛要限行吗(秦皇岛现在还限行吗)

春节期间本地车在秦皇岛要限行吗?
不需要限行。根据秦皇岛交警发布的限行政策,以下道路和区域在春节期间(1月31日-2月6日)不限行:
海港区和秦皇岛开发区:禁止在兴凯湖路(不含)以东、老102国道(不含)以南、东港路(不含)以西区域内的道路通行。
注:西环路、河北大街西段(西环路以西原西部快速路)、老102国道北二环—海阳路(北环路以北)—北环西路(海阳路以西)不限行。
山海关区:禁止在石河东路(不含)以东、关城北路(不含)以南、关城东路(不含)与上海道(不含)以西、228国道(不含)以北区域内道路通行。
根据河北交警分析,春运返乡返程、春节一前一后将出现短时流量高峰,据预测,车流高峰为1月30日(腊月二十八)、1月31日(腊月二十九)、2月6日(正月初六)、2月15日(正月十五)、2月16日(正月十六)。
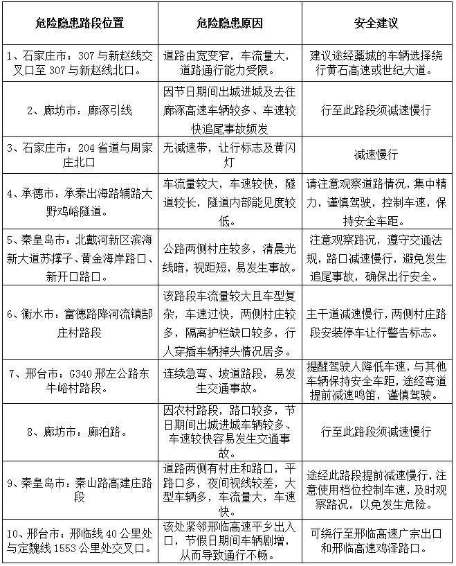
丨春运事故多发路段

