外地车过年来秦皇岛要限号吗 外地车过年来秦皇岛要限号吗今天

外地车过年来秦皇岛要限号吗?
不需要限行。根据秦皇岛交警发布的限行政策,外地燃油车和本地燃油车实行一样的规定,节假日期间不需要遵循尾号限行,包括以下限行道路和区域:
海港区和秦皇岛开发区:禁止在兴凯湖路(不含)以东、老102国道(不含)以南、东港路(不含)以西区域内的道路通行。
注:西环路、河北大街西段(西环路以西原西部快速路)、老102国道北二环—海阳路(北环路以北)—北环西路(海阳路以西)不限行。
山海关区:禁止在石河东路(不含)以东、关城北路(不含)以南、关城东路(不含)与上海道(不含)以西、228国道(不含)以北区域内道路通行。
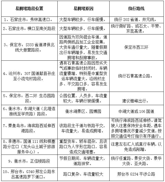
丨高速公路拥堵路段分析
2022年春运期间以回乡探亲为主,因此环京、环省之间高速往返增加,根据往年拥堵情况,结合今年流量特点,预计以下高速路段流量可能会有所增加:京港澳保定段和邢台段、大广固安段、荣乌霸州段、首环廊坊段、京哈唐山段和秦皇岛段、京沪青县段、京台吴桥段、黄石衡水段和沧州段、青银赵县段、京昆西柏坡段、京藏东花园段;缓慢通行站口:石家庄东西南北四个端口站。
丨春运易拥堵路段

