外地车牌过年回秦皇岛海港会被限行吗?

外地车牌号过年回秦皇岛海港区会被限行吗?
根据秦皇岛交警发布的限行政策,春节属于法定节假日,外地车牌在以下秦皇岛海港区道路和区域内不用限行:
海港区和秦皇岛开发区:禁止在兴凯湖路(不含)以东、老102国道(不含)以南、东港路(不含)以西区域内的道路通行。
丨高速公路拥堵路段分析
2022年春运期间以回乡探亲为主,因此环京、环省之间高速往返增加,根据往年拥堵情况,结合今年流量特点,预计以下高速路段流量可能会有所增加:京港澳保定段和邢台段、大广固安段、荣乌霸州段、首环廊坊段、京哈唐山段和秦皇岛段、京沪青县段、京台吴桥段、黄石衡水段和沧州段、青银赵县段、京昆西柏坡段、京藏东花园段;缓慢通行站口:石家庄东西南北四个端口站。
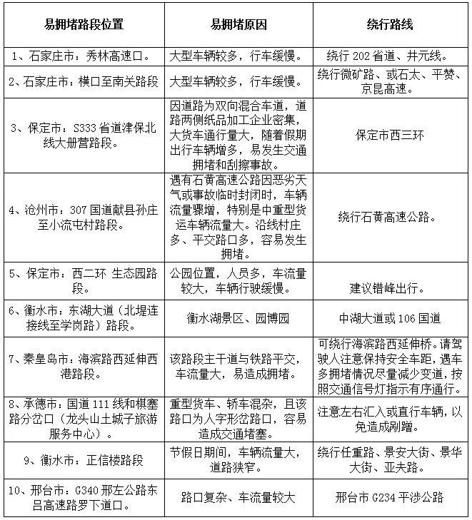
丨春运易拥堵路段

