外地车过年来秦皇岛北戴河要限号吗 外地车过年来秦皇岛北戴河要限号吗今天

外地车过年来秦皇岛北戴河区要限号吗?
不需要限行。根据秦皇岛交警发布的限行政策,外地燃油车在北戴河区从2022年4月1日开始限行,节假日期间不需要遵循尾号限行,包括以下限行道路和区域:
北戴河区:禁止在山东堡立交桥(含)以南、驼峰路(不含)以东区域内道路通行。
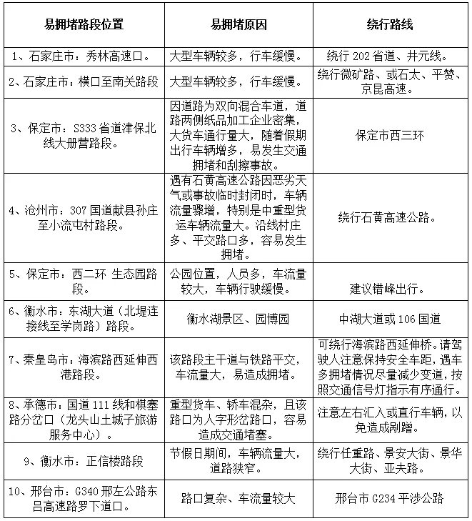
丨高速公路拥堵路段分析
2022年春运期间以回乡探亲为主,因此环京、环省之间高速往返增加,根据往年拥堵情况,结合今年流量特点,预计以下高速路段流量可能会有所增加:京港澳保定段和邢台段、大广固安段、荣乌霸州段、首环廊坊段、京哈唐山段和秦皇岛段、京沪青县段、京台吴桥段、黄石衡水段和沧州段、青银赵县段、京昆西柏坡段、京藏东花园段;缓慢通行站口:石家庄东西南北四个端口站。
丨春运易拥堵路段

