秦皇岛北戴河过年期间需不需要限行(秦皇岛北戴河过年期间需不需要限行拍照)

2022秦皇岛北戴河过年期间需要限行吗?
根据秦皇岛现有的常态化限行政策,北戴河区常态化限行从2022年4月1日开始。如有特殊限行,秦皇岛交警会另行通知。>>
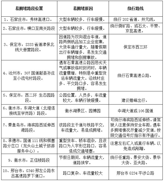
丨秦皇岛春运易拥堵路段

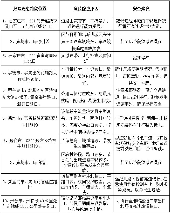
丨秦皇岛春运事故多发路段

小编温馨提示:1月17日起,河北省启动所有交警执法站,严格检查“两客一危一货”、6座以上小客车、“营转非”大客车、57座以上大客车、卧铺客车等重点车辆。

2022秦皇岛北戴河过年期间需要限行吗?
根据秦皇岛现有的常态化限行政策,北戴河区常态化限行从2022年4月1日开始。如有特殊限行,秦皇岛交警会另行通知。>>
丨秦皇岛春运易拥堵路段

丨秦皇岛春运事故多发路段

小编温馨提示:1月17日起,河北省启动所有交警执法站,严格检查“两客一危一货”、6座以上小客车、“营转非”大客车、57座以上大客车、卧铺客车等重点车辆。