2022-12-04 16:41:28
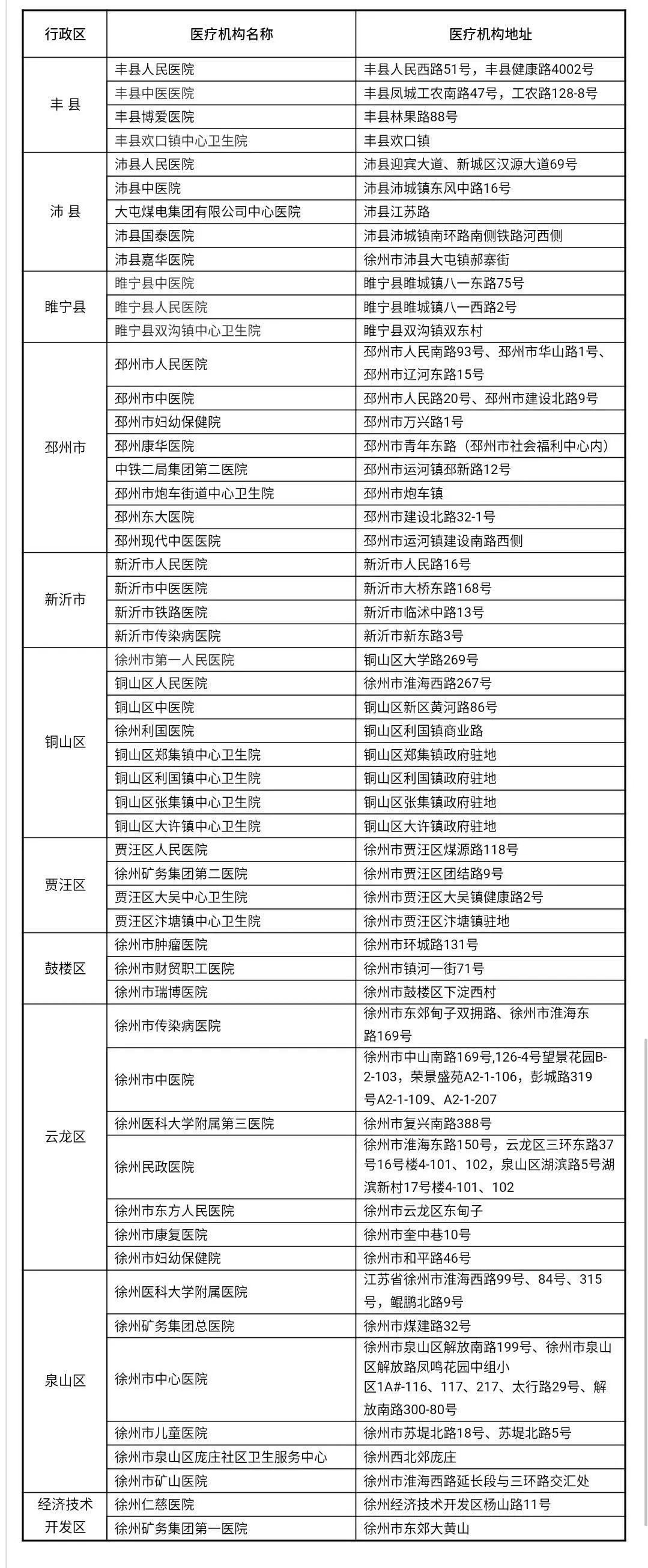
徐州市公布发热门诊医疗机构名单
徐州市发热门诊医疗机构名单(徐州市发热门诊定点医院)
3月6日起徐州妇幼保健院看病需出示苏康码
2020徐州免费两癌筛查参与指南 徐州两癌筛查医院
徐州可以预约国产二价吗? 国产二价需要预约吗
徐州二院网上挂号官网预约 徐州二院网上预约挂号系统
徐州妇幼保健院预约挂号方式及流程 徐州妇幼保健医院预约挂号
徐医附院就诊须知 徐医附院预约挂号时间
徐州妇幼保健院出生证明办理流程(徐州出生证明怎么办理流程)
徐州巿妇幼保健院专家门诊一览表 徐州妇幼保健院专家号妇科在线
徐州市儿童医院专家门诊表(徐州市儿童医院专家简介)