2022-12-04 15:17:35
目前,徐州市二价供应基本能满足需求,四价需要预约等待,九价需要预约等待的时间长些。
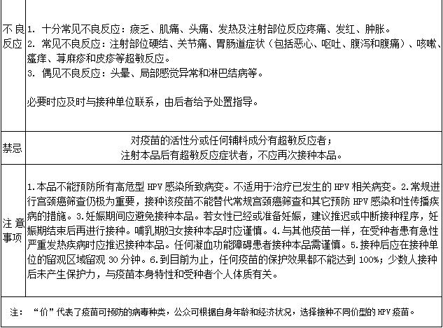
二价、四价、九价宫颈癌疫苗的区别 二价,四价,九价宫颈癌疫苗的区别图
徐州二院有九价疫苗吗(徐州有没有九价疫苗)
2020徐州环城社区卫生服务中心增补3岁以下儿童流感疫苗接种公告
徐州流感疫苗预约平台(徐州市疫苗预约)
2020徐州环城社区卫生服务中心第四批流感疫苗接种公告
徐州市区哪里能打上流感疫苗(徐州接种疫苗的地方)
徐州流感疫苗怎么预约 徐州流感疫苗在哪里打
徐州流感疫苗预约方式(徐州 流感疫苗)
徐州泉山和平社区卫生服务中心成人流感疫苗(三岁以上流感疫苗)到货
沛县哪里可以打流感疫苗(沛县流感疫苗在哪里打)