2022-12-04 00:30:41
徐州市肿瘤医院核酸检测是24小时吗
不是。
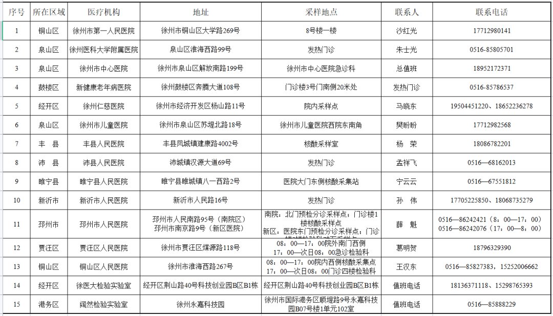
徐州24小时核酸检测定点医院
徐州市肿瘤医院核酸检测是24小时吗 徐州肿瘤医院核酸检测时间
徐州三院核酸检测多久出结果 徐州四院做核酸检测多久
徐州三院核酸检测结果查询(徐州市四院核酸检测时间)
徐州市中心医院是24小时核酸检测吗(徐州中心医院核酸检测时间)
徐州三院核酸检测预约挂号挂什么 徐州四院核酸检测要挂号吗
徐州四院查核酸几点下班(徐州四院做核酸检测什么时候下班)
徐州四院晚上能查核酸吗 徐州二院晚上能做核酸检测吗
徐州四院做核酸检测什么时候下班(徐州四院查核酸几点下班)
徐州四院新冠核酸检测结果多久出 徐州四院新冠核酸检测结果多久出结果
徐州四院核酸检测电子版怎么查 徐州四院核酸检测电子版怎么查询