南通肺炎期间各银行对企业逾期利息和贷款利率的调整如何?

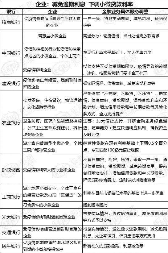
减免企业逾期利息 下调贷款利率
因疫情影响,批发零售、住宿餐饮、物流运输、文化旅游等行业的企业或受到较大冲击,对于这些企业,银行纷纷采取延长还款期限、减免逾期利息、信贷重组等方式,支持企业渡过难关。
小微企业所面临的挑战更加严峻,不少银行已针对重点地区小微企业的专项政策,减低利率,减轻企业负担。


减免企业逾期利息 下调贷款利率
因疫情影响,批发零售、住宿餐饮、物流运输、文化旅游等行业的企业或受到较大冲击,对于这些企业,银行纷纷采取延长还款期限、减免逾期利息、信贷重组等方式,支持企业渡过难关。
小微企业所面临的挑战更加严峻,不少银行已针对重点地区小微企业的专项政策,减低利率,减轻企业负担。
