无锡租房补贴申请对租房有什么要求 无锡租房补贴申请对租房有什么要求吗

无锡租房补贴申请对租房有什么要求?
1、租房地址必须是无锡市区(不含江阴和宜兴);
2、租房合同必须使用制式合同,由甲乙双方签字确人(与房东签订的合同),且合同姓名必须与有效证件一致,签名处一定要有申请人签名(合租的也可以)
3、内容包含合同期、租金、面积、地址等;
4、租房行为以房屋租赁登记备案证明为依据确认
无锡房屋租赁登记备案证明网址
无锡市住房租赁公共服务平台: http://rent.pub.wxhouse.com
具体页面展示如下:
点击【租赁备案】-【自助备案登录】,注册登录后按要求完成申报
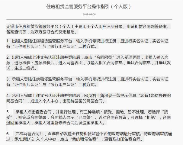
具体办理流程
更多详情请点击>>>>>
