2022医惠锡城补充医疗保险报销比例是多少?

2022医惠锡城补充医疗保险的报销比例
(一)住院自费医疗费用保险金
在保险期间内,被保险人因疾病或意外伤害在当地医保定点医院普通住院部住院治疗的,发生的合理且必要的经无锡(含江阴、宜兴)社会基本医疗保险结算后的住院自费医疗费用,扣减年免赔额后,无重大疾病既往症人群按60%给付保险金,重大疾病既往症人群按20%给付保险金。
保险公司对被保险人给付住院自费医疗费用保险金总额以100万元为限。当一次或累计赔付住院自费医疗费用保险金金额达到100万元时,保险公司对该被保险人的该项保险责任终上。
被保险人在保险期间内住院且当保险期间届满时仍未出院,保险公司对其保险期间届满后30日内发生的住院自费医疗费用,仍按上述规定的赔付范围和赔付比例给付保险金,次年继续投保本保险的,不受30日限定。
(二)质子、重离子医疗费用保险金
在保险期间内,被保险人因恶性肿瘤在具备质子、重离子治疗资质的医疗机构内接受质子、重离子治疗的,保险公司对其发生的合理且必要的定位及制定放疗计划费用,以及实施质子、重离子放射治疗的费用(不包括床位费、化疗费等其他费用),无恶性肿瘤既往症人群按60%给付保险金,恶性肿瘤既往症人群按20%给付保险金。
保险公司对被保险人给付质子、重离子医疗保险金总额以30万元为限。当一次或累计赔付质子、重离子医疗保险金金额达到30万元时,保险公司对该被保险人的该项保险责任终止。
该项保险责任与住院自费医疗费用保险金不可兼得。
(三)恶性肿瘤高额自费药品保险金责任:
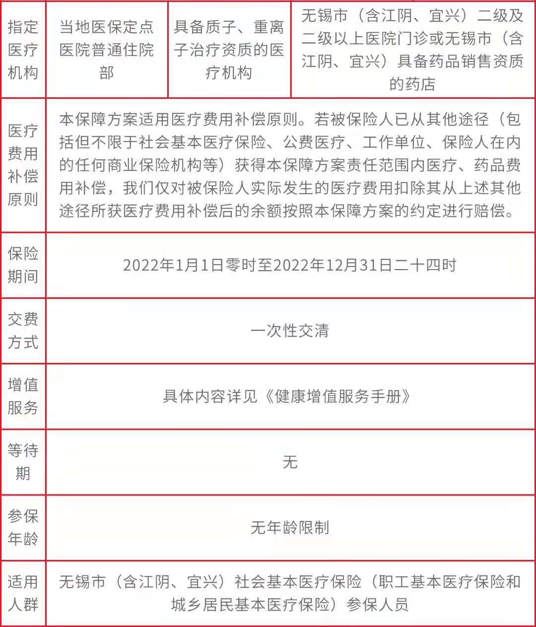
在保险期间内,被保险人经无锡市(含江阴、宜兴)二级及以上医院的指定专科医生诊断患有《医惠锡城恶性肿瘤高额自费药品目录》内特定恶性肿瘤并开具处方,在无锡市(含江阴、宜兴)二级及二级以上医院门诊或无锡市(含 江阴、宜兴)具备药品销售资质的药店购买和使用符合《医惠锡城恶性肿瘤高额自费药品目录》中药品且符合该药品限用约定范围内的药品费用,保险公司对其发生的药品费用,扣减年免赔额后,无恶性肿瘤既往症人群按70%给付保险金,恶性肿瘤既往症人群按 20%给付保险金。
保险公司对被保险人给付恶性肿瘤高额自费药品费用保险金总额以100万元为限。当一次或累计赔付恶性肿瘤高额自费药品费用保险金金额达到100万元时,保险公司对该被保险人的该项保险责任终止。
(四)罕见病高额自费药品费用保障责任:
在保险期间内,被保险人经无锡市(含江阴、宜兴)二级及以上医院的指定专科医 生诊断患有《医惠锡城罕见病高额自费药品目录》内特定罕见病,在无锡市(含江阴、宜兴)二级及二级以上医院门诊或无锡市(含江阴、宜兴)具备药品销售资质的药店购买和使用符合《医惠锡城罕见病高额自费药品目录》中药品且符合该药品限用约定范围内的药品费用,保险公司对其发生的药品费用,扣减年免赔额后,无罕见病既往症人群按50%给付保险金,罕见病既往症人群按 20%给付保险金。
保险公司对被保险人给付罕见病高额自费药品费用保险金总额以 80 万元为限。当一次或累计赔付罕见病高额自费药品费用保险金金额达到80万元时,保险公司对该被保险人的该项保险责任终止。
2022医惠锡城补充医疗保险介绍:
