2020无锡滨湖区教育系统公开招聘教师资格复审公告

2020年滨湖区教育系统公开招聘教师资格复审公告
2020年无锡市公开招聘教师笔试(含专业技能考查)和学前教育加试已完成,滨湖区将于8月5日—6日举行面试,定于8月3日进行资格复审。现将相关事项公告如下:
复审地点
江苏省太湖高级中学报告厅(无锡市滨湖区观山路338号南大门进)
复审时间
2020年8月3日 7:00-11:30、13:00-16:00
幼儿园
幼儿园教师B:7:00-7:40
幼儿园教师A:7:40-8:10
特殊教育
特殊教育A:8:10-8:20
中学
高中语文、英语、物理、其他学科:
8:20-8:50
初中生物、地理、历史、政治、
信息技术、音乐、体育、美术:
8:50-9:40
初中语文、数学、英语:
9:40-10:40
初中物理、化学:
10:40-11:00
小学
语文(按A、B顺序):
13:00-14:00
数学(按A、B顺序):
14:00-14:40
英语:14:40-15:00
其他学科:15:00-15:40
具体要求
1.请进入资格复审阶段的报考人员在上述规定时间内,携带身份证、笔试准考证及相关复审材料,至江苏省太湖高级中学报告厅进行资格复审,通过资格复审的人员进入面试阶段。
2.未按本公告规定时间参加现场资格复审或未按时补交相关复审材料的,视为放弃面试资格。
3.资格复审不合格者,取消面试资格。
4.如出现以上2、3中所述的情况,将对报考人员进入资格复审者进行顺延,顺延人员截至8月4日上午10:00前进行资格复审,逾期不再顺延。
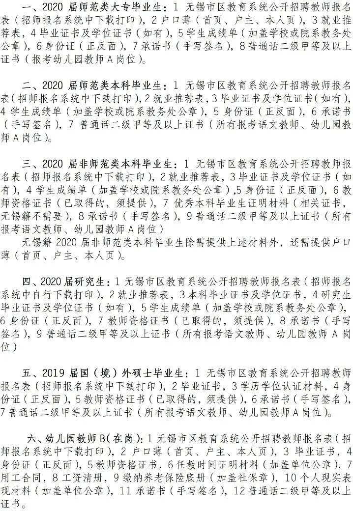
复审材料清单
其他情况说明
通过资格复审的且需抽签的报考人员按现场指定时间参加抽签,确定参加面试的时间段。抽签情况视资格复审后人数确定。
当天上午需抽签的报考岗位顺序如下:
(1)幼儿园教师B
(2)幼儿园教师A
(3)初中生物
(4)初中政治
(5)初中语文
(6)初中数学
(7)初中英语
(8)初中物理
当天下午需抽签的报考岗位顺序如下:
(1)小学语文A组
(2)小学语文B组
(3)小学数学A组
(4)小学英语
面试阶段的具体时间、地点和相关要求,请关注近期滨湖教育信息网(http://www.bhjy.net/)。
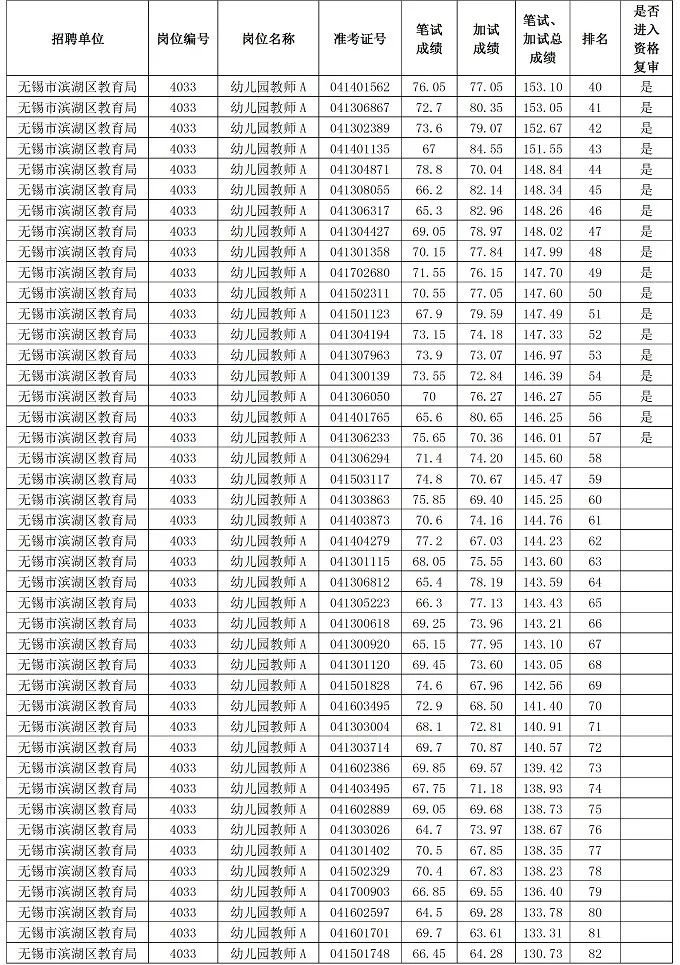
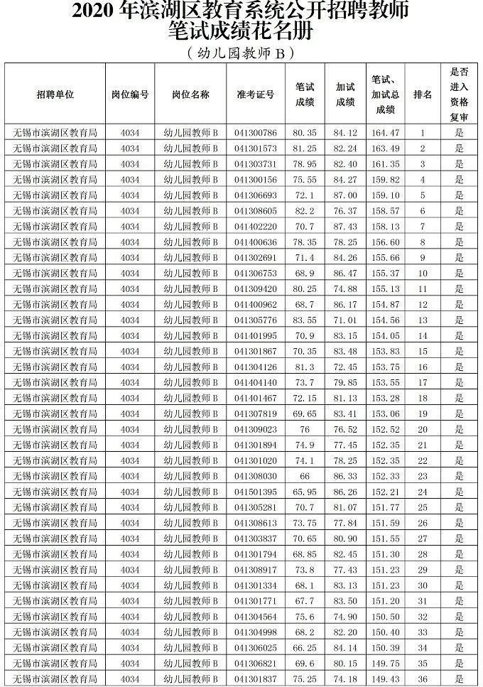
进入资格复审阶段报考人员花名册
























