苏州核酸检测费用由谁来承担 苏州核酸检测费用由谁来承担的

根据苏州最新规定:
1、由企事业单位要组织的对来自部分地区新到岗(返岗)员工开展的新冠病毒核酸检测或血清抗体检测,检测费用由用人单位和个人共同承担;
2、对来自部分地区暂无用人单位的个人,须在社区指导下进行新冠病毒核酸检测或血清抗体检测,检测费用由个人承担;
3、学生和教职工可免除检测费用。
截至4月9日17时,苏州工业园区对武汉返回园区人员实行核酸检测,费用由园区政府承担。
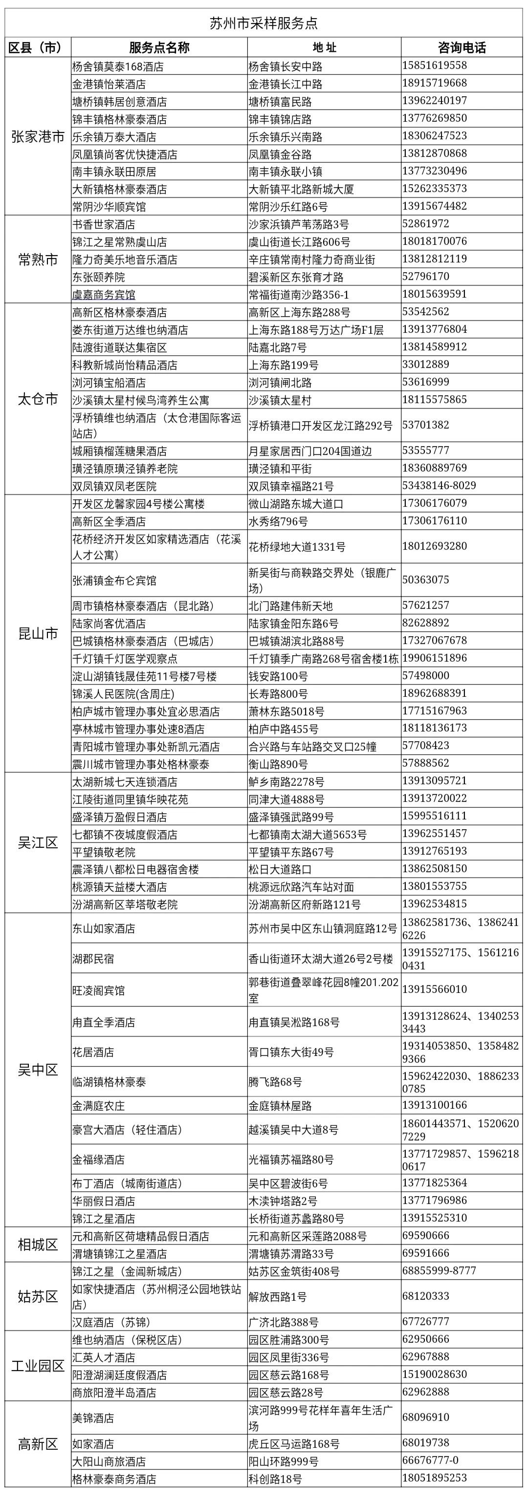
苏州市核酸检测点一览:
除苏州工业园区外,苏州其他地区核酸检测报告暂不能用以免除隔离,是否需要核酸检测请咨询社区工作人员。
更多武汉返苏要求请点击武汉返苏专题查询
