淮北市杜集区九价HPV疫苗预约通知

尊敬的市民朋友:
杜集区疾病预防控制中心为切实解决全区女性居民接种HPV疫苗难的现状,同时保证公平公正性,在市疾控中心的技术指导、区卫健委的支持与领导下,拟在杜集区开展HPV疫苗线上预约接种试行工作,现将有关事宜公告如下:
一、预约时间
杜集区HPV疫苗线上预约通道于2022年10月27日上午9时正式开通,请广大居民提前关注“杜集区人民政府发布”微信公众号。
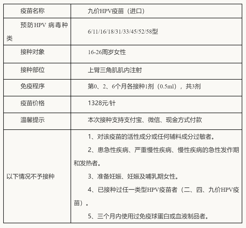
接种对象:(1)杜集区户籍居民(身份证前六位340602的女性居民);(2)杜集区常住女性居民。
预约成功者在接种时需提供以下材料:
杜集区户籍居民:本人身份证、户口簿及手机预约成功信息。
杜集区常住女性居民:(1)在杜集区长期居住或学习的适龄女士可由社区/村委会、学校开具居住证明并携带本人身份证原件及复印件(居住证明、复印件门诊留存)、手机预约成功信息。 (2)长期居住杜集区经商或工作的外地适龄女士可凭营业执照复印件及所在单位介绍信并携带本人身份证原件及复印件(介绍信、复印件门诊留存)、手机预约成功信息。
年龄范围:目前我区九价HPV疫苗接种年龄范围尚未放宽,仍为16-26周岁女性,不符合年龄要求者不能预约接种。
二、疫苗供应:
第一批线上预约接种九价HPV疫苗(进口)200人份,均投放在杜集区人民医院(试运行期间仅开放一个试点)。
三、预约方式和流程
微信公众号预约接种的具体操作步骤如下:
第一步:微信搜索“杜集区人民政府发布”,关注公众号;
第二步:进入公众号,点击“服务大厅”,选择“HPV疫苗预约”,自动转入“知苗易约”小程序,点击“我的”完善个人信息;
第三步:信息完善后,点击“接种点”,选择“HPV疫苗”,预约者根据自身年龄、需求选择九价HPV疫苗,点击“杜集区人民医院”(试运营期间仅开放该试点),进入预约界面。按以上步骤操作后显示预约成功者,系统会自动提示“预约成功”。届时可持本人身份证件及所需证明材料前往预防接种门诊接种。接种有效期限为10个工作日,逾期未前往接种者视为自动放弃。
四、HPV疫苗接种注意事项
1、根据淮北市新冠肺炎疫情防控要求,所有 HPV 疫苗预约成功者前往接种时需查验安康码、行程码以及新冠疫苗接种记录,近7天有市外旅居史的需提供48小时内核酸检测阴性证明,不符合新冠肺炎疫情防控要求者预约无效。
2、本次预约为网上预约,不接受现场和电话预约。预约名额仅限接种者本人实名账号预约,不得转让,不得代约。一个身份证号、一台设备只能预约成功一次,第一剂次预约成功后,第二、三剂次无需再预约,按时到预防接种门诊接种即可。有任何其他方式加价预约疫苗的均属违法行为,一经发现取消预约资格。
3、如有接种其他疫苗(新冠疫苗与HPV疫苗需间隔2周以上)、身体不适、服药期间、术后恢复期等以上情况短期内无法接种疫苗,请不要预约本次疫苗。
4、HPV 疫苗为非免疫规划类疫苗。九价 HPV 疫苗(进口)每剂1328元,均包含接种服务费。居民可通过微信、支付宝、现金等付款方式进行现场缴费。
5、接种本品不能取代常规宫颈癌筛查。因此,常规进行宫颈癌筛查仍然极为重要。
6、HPV疫苗线上预约接种点:杜集区人民医院 地址:杜集区开渠中路
7、接种点接种时间:工作日上午08:00—11:00,下午2:30—5:00。
8、本期预约接种满额后通道即刻关闭,请当次未预约成功的居民朋友继续关注公告,耐心等待。本次九价HPV疫苗数量有限,杜集区疾病预防控制中心后续将根据疫苗供应情况再行预约。
9、杜集区疾病预防控制中心对本次线上预约工作保留解释权。
杜集区疾病预防控制中心
2022年10月26日
