2022-11-26 09:48:18
》》》2022年10月天津竞价成功后怎么获取指标证明文件?
已结清成交价款的买受人,可于2022年11月2日起,在天津网上办事大厅自行下载打印指标证明文件,或者到政务服务窗口领取指标证明文件。
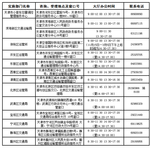
天津小客车指标服务窗口:
其他事项:
(一)竞价活动全程将在司法部门公证处的监督下进行。
(二)天津市小客车增量指标竞价的相关详细事项,可登陆竞价系统查询《天津市小客车增量指标竞价指引》。
(三)咨询电话:022-12345
2022年10月天津竞价成功后怎么获取指标证明文件?
重庆公积金在成都贷款购买一手房指南(条件+材料+流程)
重庆公积金在成都买二手房条件+材料+流程
成都公积金按月提取还贷什么意思?(成都公积金提前还贷提取)
昆明养狗要办狗证吗?(昆明养狗要办狗证吗)
昆明公园可以带狗吗? 昆明公园可以带狗吗现在
昆明燃气蓝牙卡办理指南(昆明燃气蓝牙卡办理指南在哪里)
2023年新疆国考职位表快速查询入口 2022年国考试职位表下载入口(新疆
2022年10月贵阳九价摇号中签率多少
青岛儿童参加参加居民医保后如何激活医保电子凭证?