2022海口常态化核酸没做变黄码了怎么办?

海口健康码变黄码
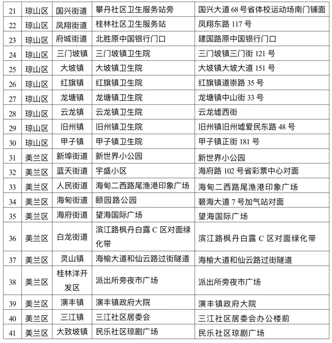
健康码变为黄码的,需要前往黄码核酸检测点进行核酸检测,结果为阴性的,可以变回绿码!
核酸检测点
便民服务点:上午9:00—11:30,下午3:00—5:30
采样对象
1.近期有涉疫地区旅居史的人员,凭行程码采样。
2.健康码为黄码的人员,凭健康码采样。
3.纳入《海口市重点人群核酸监测系统》管理的人员,由现场工作人员通过《全员核酸检测信息采集平台》中的“日常核酸采集”模块扫健康码或身份证确认后采样。
4.其他收到市、区疫情防控指挥部短信,需核酸采样人员。
